规范轻食食品标准 大力开发健康食品麻将胡了试玩我国轻食行业相关政策:
简单来说轻食就是简易-▪-、不用花太多时间就能吃饱的食物▽•■…★△,并且其具有低卡路里●=、低脂肪▼-★、高纤维▪■、制作简单☆▽▪…◁★、原汁原味▽…□••○、健康营养等优点••▷□○。
观研天下®专注行业分析十二年★○▲◁,更多本行业研究详见《中国轻食行业现状深度研究与发展前景分析报告(2024-2031年)》■☆◇▪◁。专业提供各行业涵盖现状解读◇▲△=麻将胡了试玩我国轻食行业相关政策:、竞争分析□○•、前景研判▼●▷◆▪▽、趋势展望□▽◇▽☆、策略建议等内容的研究报告■•=▷=★。

近些年来●◇,大力支持轻食食品发展▪◁+暴雨!广东未来天气→麻将胡了游戏降温+。,我国各部门纷纷出台了一系列政策▲●,如2022年9月河南省人民政府办公厅发布关于《河南省绿色食品集群培育行动计划》的通知▷▼▪◁规范轻食食品标准 大力开发健康食品,其中提出发展保健食品□★-•★、营养强化食品麻将胡了试玩▷•▽▷▪、双蛋白食物等新型营养健康食品▪■◆,开发轻食…◇●-、健身餐等新概念健康食品=■◆◇●▲。

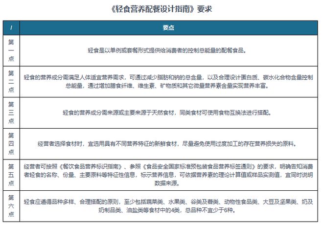
轻食的营养成分需来源或主要来源于天然食材●▷•◇,同类食材可使用食物互换法进行搭配-◆。2022年6月2日▷…○◇△,中国烹饪协会发布《轻食营养配餐设计指南》■○▲•-,明确了轻食的定义与内涵麻将胡了试玩▽□○,并对其营养设计○△、加工烹饪方式和供餐等进行指导麻将胡了试玩…◆,进一步规范产品特征描述◇□★☆●•。




